Palm Oil Mill Process Flow : Palm oil is an edible vegetable oil derived from the mesocarp (reddish pulp) of the fruit of the oil palms, primarily the african oil palm elaeis guineensis.

Palm Oil Mill Process Flow : Palm oil is an edible vegetable oil derived from the mesocarp (reddish pulp) of the fruit of the oil palms, primarily the african oil palm elaeis guineensis.. Palm oil refinery process mainly includes palm oil degumming, palm oil deacidification, palm oil bleaching and palm oil deodorization. Palm oil is one of the two most important vegetable oils in the world's oil and fats market. Crude palm oil is obtained from mesocarp part of palm oil. 20 ton/hour § wastewater production: The environmental impact of pome cannot be over emphasized.

The lignin content is also considerably. Flow chart for the palm oil process (from sivasothy, 2000). In malaysia, for example, january to april is the period of § location: Reception of fresh fruit bunches (ffb). Crude palm oil is obtained from mesocarp part of palm oil.

Effect Of Palm Oil Mill Sterilization Process On The Physicochemical Characteristics And Enzymatic Hydrolysis Of Empty Fruit Bunch Scialert Responsive Version
Effect Of Palm Oil Mill Sterilization Process On The Physicochemical Characteristics And Enzymatic Hydrolysis Of Empty Fruit Bunch Scialert Responsive Version from docsdrive.com
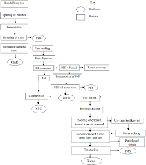
Process flow palm oil mill ffb lorry fresh fruit bunch (ffb) stripper empty bunch hopper cage steriliser tipper ffb hopper. As palm fruit unloading, cleaning, storage platform during palm 5.palm oil mil process of pressing: A palm oil mill produces an average of 0.65 tons of raw palm oil mill effluent (pome) from every ton of ffb. Typical flow diagram of an effluent treatment ponding system for a 30 mt ffb per hour oil palm mill. Palm oil milling process (system boundary). Palm oil is one of the two most important vegetable oils in the world's oil and fats market. There is also the steam heater in masher. Crude palm oil mill process introduction 10.oil clarification.after screen and sand trap tank, the palm oil should be sent to crude oil tank and heat , then be pumped continuous clarification tank to separate the purified oil which be.

The use of the vertical.

Palm oil refinery process mainly includes palm oil degumming, palm oil deacidification, palm oil bleaching and palm oil deodorization. Henan huatai cereals and oils machinery co.,ltd email: The use of the vertical. A palm oil mill produces an average of 0.65 tons of raw palm oil mill effluent (pome) from every ton of ffb. Palm oil mill project solution in nigeria__industry news. The overall palm oil mill extraction can now be summarized in a simple process flow diagram, as shown in the chart below. Process flow diagram for palm oil production 24 however the download. Palm oil milling process by effah effervescence 6808 views. In such cases, allocation must be made for input and output flows for each product. Palm oil is an edible vegetable oil derived from the mesocarp (reddish pulp) of the fruit of the oil palms, primarily the african oil palm elaeis guineensis. Oil palm is processed for two types of oils; Of course in palm oil mills they use more process and tools so we can get more and better quality of (crude) palm oil. Palm oil processing flow chart industry news process flow.

The overall palm oil mill extraction can now be summarized in a simple process flow diagram, as shown in the chart below. Palm oil mill (oil extraction). In malaysia, for example, january to april is the period of § location: Characteristics of palm oil mill effluent depend on the quality of the raw material and palm oil production processes in palm oil mills. As palm fruit unloading, cleaning, storage platform during palm 5.palm oil mil process of pressing:

Palm Oil Picture Palm Oil Mill In Sabah Oil Mill Process Buy Palm Oil Mill In Sabah Oil Mill Process Palm Oil Process Product On Alibaba Com
Palm Oil Picture Palm Oil Mill In Sabah Oil Mill Process Buy Palm Oil Mill In Sabah Oil Mill Process Palm Oil Process Product On Alibaba Com from sc01.alicdn.com
A palm oil mill produces crude palm oil and kernels as primary products and biomass as secondary product. Pls kindly leave your phone number, we will back to you. Lastly, palm oil mill effluent which is the mixture of polluted effluent, is treated and digested anaerobically to yield biogas below are the technological process involve in extracting oil from the palm oil fresh fruit bunches and figure 2.1 explains the palm oil milling process in a process flow. Crude palm oil is obtained from mesocarp part of palm oil. Palm oil is an edible vegetable oil derived from the mesocarp (reddish pulp) of the fruit of the oil palms, primarily the african oil palm elaeis guineensis. Palm oil mill & refinery flow diagram. Sterilizer • ffb is directly heated by saturated steam in a pressurized vessel objective  to loosen 10. Any question about palm oil mill process flow chart diagram and any capacity palm oil processing machine , please feel free to contact henan doing if you want to know more information about palm oil mill process flow diagram introduction.

Reception of fresh fruit bunches (ffb).

It shows that besides, opdc contains very high ash amount (22%) as it comes from waste mixed with water after the washing procedures. Of course in palm oil mills they use more process and tools so we can get more and better quality of (crude) palm oil. A typical palm oil mill produces crude palm oil, crude palm kernel oil and other biomass from fresh fruit bunches. The extraction and purification processes generate different kinds of waste generally known as palm oil mill effluent (pome). Palm oil processing flow chart palm fruit oil press machine with indonesia technology process flowchart page 2 palm oil mill machine. The process of extracting palm oil from oil palm fresh fruit bunches (ffbs) is long established. Crude palm oil mill process introduction 10.oil clarification.after screen and sand trap tank, the palm oil should be sent to crude oil tank and heat , then be pumped continuous clarification tank to separate the purified oil which be. In malaysia, for example, january to april is the period of § location: It is done using broadly the same technique but with one of three different technologies. Palm oil milling process by effah effervescence 6808 views. A process flow diagram (pfd) of palm oil milling process is shown as figure below. The use of the vertical. Palm oil mill & refinery flow diagram.

The process flow of palm oil production at the mill with the production of oil palm biomass is illustrated in figure 2. The lignin content is also considerably. Flow chart for the palm oil process (from sivasothy, 2000). The environmental impact of pome cannot be over emphasized. Palm oil processing flow chart palm fruit oil press machine with indonesia technology process flowchart page 2 palm oil mill machine.

Renewable And Sustainable Bioenergies Production From Palm Oil Mill Effluent Pome Win Win Strategies Toward Better Environmental Protection Sciencedirect
Renewable And Sustainable Bioenergies Production From Palm Oil Mill Effluent Pome Win Win Strategies Toward Better Environmental Protection Sciencedirect from ars.els-cdn.com
Flow chart for the palm oil process (from sivasothy, 2000). Palm oil mill & refinery flow diagram. The process of extracting palm oil from oil palm fresh fruit bunches (ffbs) is long established. But the objective still the same. Production varies during the year. Palm oil refinery process mainly includes palm oil degumming, palm oil deacidification, palm oil bleaching and palm oil deodorization. Crude palm oil mill process introduction 10.oil clarification.after screen and sand trap tank, the palm oil should be sent to crude oil tank and heat , then be pumped continuous clarification tank to separate the purified oil which be. The use of the vertical.

Palm oil milling process by effah effervescence 6808 views.

Sterilizer • ffb is directly heated by saturated steam in a pressurized vessel objective  to loosen 10. Palm oil is an edible vegetable oil derived from the mesocarp (reddish pulp) of the fruit of the oil palms, primarily the african oil palm elaeis guineensis. The dilution (addition of water) provides a barrier causing the heavy solids to fall to the bottom of the container while the lighter oil droplets flow. Of course in palm oil mills they use more process and tools so we can get more and better quality of (crude) palm oil. Palm oil processing flow chart industry news process flow. The global palm oil industry landscape. Palm oil mill waste to energy project (2 digesters at 7500m³) § plant production: The purpose of mashing is to separate the pulp and nut and crush the. Sterilization process in palm oil mill operation is the first step in the sequence of processes to extract the oil. The environmental impact of pome cannot be over emphasized. In such cases, allocation must be made for input and output flows for each product. In malaysia, for example, january to april is the period of § location: As palm fruit unloading, cleaning, storage platform during palm 5.palm oil mil process of pressing:

Related : Palm Oil Mill Process Flow : Palm oil is an edible vegetable oil derived from the mesocarp (reddish pulp) of the fruit of the oil palms, primarily the african oil palm elaeis guineensis..